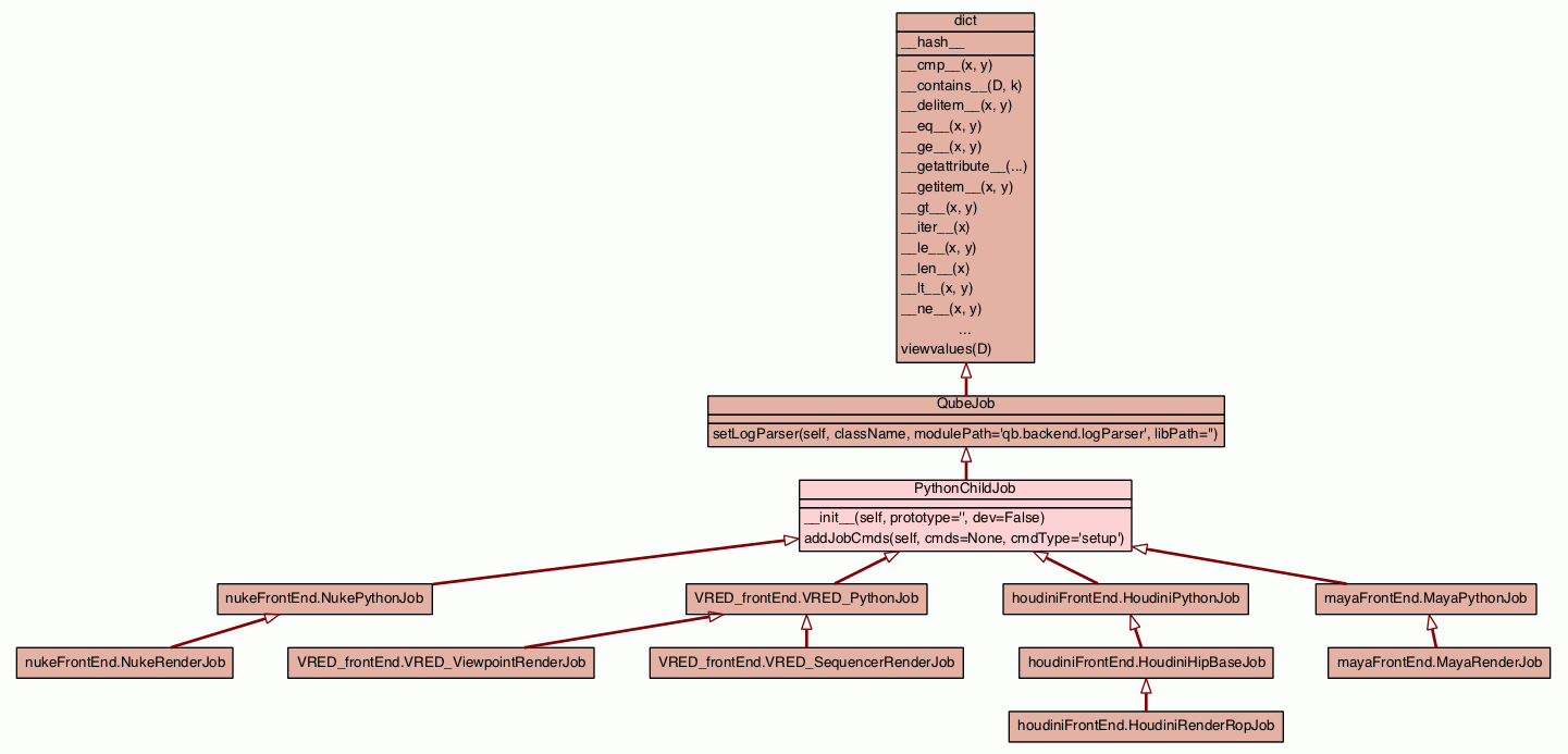
Package qb :: Package frontend :: Module pythonFrontEnd :: Class PythonChildJob
[hide private]
[frames] | no frames]

Class PythonChildJob

source code


Instance Methods [hide private]
new empty dictionary

__init__(self, prototype='', dev=False)
x.__init__(...) initializes x; see help(type(x)) for signature
source code
 
addJobCmds(self, cmds=None, cmdType='setup')
Add commands to the job that will be run once every time a worker is started up or shut down.
source code

Inherited from QubeJob: setLogParser

Inherited from dict: __cmp__, __contains__, __delitem__, __eq__, __ge__, __getattribute__, __getitem__, __gt__, __iter__, __le__, __len__, __lt__, __ne__, __new__, __repr__, __setitem__, __sizeof__, clear, copy, fromkeys, get, has_key, items, iteritems, iterkeys, itervalues, keys, pop, popitem, setdefault, update, values, viewitems, viewkeys, viewvalues

Inherited from object: __delattr__, __format__, __reduce__, __reduce_ex__, __setattr__, __str__, __subclasshook__

Class Variables [hide private]

Inherited from dict: __hash__

Properties [hide private]

Inherited from object: __class__

Method Details [hide private]

__init__(self, prototype='', dev=False)
(Constructor)

source code 

x.__init__(...) initializes x; see help(type(x)) for signature

Parameters:
  • dev (bool) - Set the 'dev' value for the Qube job, enables debug output on the farm.
Returns:
new empty dictionary

Overrides: object.__init__

addJobCmds(self, cmds=None, cmdType='setup')

source code 

Add commands to the job that will be run once every time a worker is started up or shut down.

Parameters:
  • cmds (list) - The list of cmds to run.
  • cmdType (str) - Specify where the commands are run before or after the worker requests agenda items (work) from the supervisor.
    • setup commands are run before any work is performed, and can be used to set up the job's work environment, load a file, create temp dirs, etc.
    • teardown commands are run after all work has been processed. Common uses may be to clean up temp dirs, etc.
Raises:
  • TypeError - Raised when an unknown value is passed in for cmdType parameter.