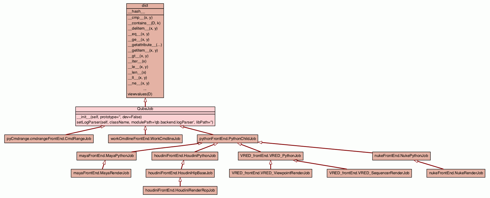
Package qb :: Package frontend :: Class QubeJob
[hide private]
[frames] | no frames]

Class QubeJob

source code


A base class for the frontend of any Qube job whose backend jobtype uses the qube qb.backend.pythonBackEnd modules

Instance Methods [hide private]
new empty dictionary

__init__(self, prototype='', dev=False)
x.__init__(...) initializes x; see help(type(x)) for signature
source code
 
setLogParser(self, className, modulePath='qb.backend.logParser', libPath='')
Define the logParser class to use.
source code

Inherited from dict: __cmp__, __contains__, __delitem__, __eq__, __ge__, __getattribute__, __getitem__, __gt__, __iter__, __le__, __len__, __lt__, __ne__, __new__, __repr__, __setitem__, __sizeof__, clear, copy, fromkeys, get, has_key, items, iteritems, iterkeys, itervalues, keys, pop, popitem, setdefault, update, values, viewitems, viewkeys, viewvalues

Inherited from object: __delattr__, __format__, __reduce__, __reduce_ex__, __setattr__, __str__, __subclasshook__

Class Variables [hide private]

Inherited from dict: __hash__

Properties [hide private]

Inherited from object: __class__

Method Details [hide private]

__init__(self, prototype='', dev=False)
(Constructor)

source code 

x.__init__(...) initializes x; see help(type(x)) for signature

Parameters:
  • dev (bool) - Set the 'dev' value for the Qube job, enables debug output on the farm.
Returns:
new empty dictionary

Overrides: object.__init__

setLogParser(self, className, modulePath='qb.backend.logParser', libPath='')

source code 

Define the logParser class to use.

Parameters:
  • className (str) - the class name of the LogParser to use
  • modulePath (str) - the string would normally be in the "import" line
  • libPath (str)